最近の論文から


Kagawa et al., Mol Oncol, 2022

FABP7による野生型IDH1膠芽腫の増殖制御

悪性脳腫瘍の中で最も治療が難しい膠芽腫(GB)では、細胞の代謝に重要な役割を果たすイソクエン酸脱水素酵素1(IDH1)の変異の有無によって腫瘍の悪性度や患者さんの予後が異なることが知られていますが、そのメカニズムについては不明な点が多く残されています。

 

今回我々は、長鎖脂肪酸の細胞内シャペロンである脂肪酸結合タンパク質7型 (FABP7)が野生型IDH1GB細胞の核に豊富に局在し、GBの膜脂質ラフトの1つであるカベオラの機能を介して細胞増殖を制御していることを明らかにしました。今後、GBの核内脂質代謝制御をターゲットとした新たな治療戦略の展開が期待されます。


MaruYama et al., Cancer Sci, 2021

クルクミン類縁体GO-Y030による抗腫瘍効果のメカニズム

 クルクミン類縁体であるGO-Y030は、種々の悪性腫瘍に対する化学的予防剤および化学療法剤としての可能性が示されていましたが、その作用メカニズムの詳細は不明でした

 

 今回我々は、GO-Y030が、腫瘍周囲に集積する制御性T細胞(Tregs)内の代謝活性や免疫抑制能力に重要な役割を果たすmTORシグナル活性を変化させTregによる腫瘍免疫抑制活性を阻害することを明らかにしました。さらに本化合物がPD-1抗体による抗腫瘍効果を増強する可能性を         提示しました。本研究を発展させることで、腫瘍免疫療法の効果をさらに向上させ、有効な治療法の確立に寄与することが期待されます。


Kobayashi et al., Int Cancer, 2021

形質細胞様樹状細胞のFABP5による制御性T細胞を介した癌細胞増殖制御

 

形質細胞様樹状細胞(pDC)はウイルス応答に重要な免疫細胞ですが、最近の研究では、癌病態にも深く関与していることが知られています。

 

今回我々は、長鎖脂肪酸の細胞内シャペロンである脂肪酸結合タンパク質 5型 (FABP5)が癌の周囲(癌微小環境)に集積するpDCにおいて、制御性T細胞(Treg)の活性化を制御することで、癌免疫に重要な役割を果たしていることを明らかにしました。免疫系細胞の脂質代謝制御に着目した新たな癌制御メカニズムの解明と治療法の創出につながることが期待されます。


Shil et al., Sci Rep, 2021

Ndufs4変異マウスの海馬ニューロンにおけるシナプトフィジン発現低下

 Ndufs4は、ミトコンドリアの呼吸鎖複合体Iを構成する主要なタンパク質です。ヒトNdufs4遺伝子の変異は、先天性の神経変性疾患であるLeigh症候群の一因とされていますが、Ndufs4によって制御されるミトコンドリアの呼吸鎖の異常と神経変性メカニズムの関連は未だ明らかにされていません。

 

今回我々は、Ndufs4-KOマウスの海馬で、ミトコンドリア呼吸が著しく低下しており、神経シナプスの主要タンパク質であるシナプトフィジンの発現が有意に低下していることを見出しました。さらにニューロンの可塑性調節シグナル分子であるERKのリン酸化が低下していることを突き止めました。本研究により、ミトコンドリア機能がニューロンの可塑性変化に重要な役割を担っていることがわかりました。今後、ミトコンドリアを標的にした神経変性疾患治療への応用が期待されます。


Yang et al., FEBS lett, 2021

FABP5はNK細胞の成熟を制御し腫瘍転移に関連する

 腫瘍組織に集積する様々な免疫系細胞の活性が、腫瘍の増殖や転移と深く関連することが知られていますが、免疫系細胞の脂質代謝変化が腫瘍の進展に対してどのようなメカニズムで影響を与えるかは未だ不明です。

 

今回我々は、長鎖脂肪酸の細胞内キャリアであるFABP5の欠損マウスでは、肺へのメラノーマ細胞の転移が起こりやすいこと、さらにその原因として、FABP5の欠損により腫瘍組織に集積するNK細胞の成熟が障害されていることを突き止めました。本研究成果により、腫瘍の微小環境を形成する様々な免疫系細胞における脂質代謝の意義、ひいては肥満や飢餓状態と腫瘍との関連性について研究が展開することが期待されます。

 


Umaru et al., Pharm Res, 2021

FABP7はWntシグナル制御を介してメラノーマ増殖を制御する

 

腫瘍細胞の脂質代謝と増殖の関連性について着目されていますが、未だその制御メカニズムについては不明な点が多く残されています。

 

今回我々は、皮膚の悪性腫瘍であるメラノーマ細胞において、脂肪酸と結合した脂肪酸結合タンパク質(FABP7)が、Wntシグナルの下流でβ-cateninのタンパク質分解を抑制することで、細胞の増殖を制御していることを明らかにしました。さらにFABP7と脂肪酸の結合を阻害する薬剤MF6によって、メラノーマ細胞の増殖が抑えられることを見出しました。本研究により、脂肪酸の細胞内代謝をターゲットとした腫瘍の増殖や転移のメカニズム解明や抗腫瘍薬の開発が進むことが期待されます。


Kobayashi et al., Allergy, 2020

FABPによるアレルギー性皮膚炎の新たな制御メカニズムの解明

➡プレスリリース

アレルギー性皮膚炎の発症には遺伝的要因、環境要因と様々な原因が考えられますが、その分子メカニズムは不明な点が多く残っています。

 

今回我々は、脂肪酸結合タンパク質3型(FABP3)が、アレルギー性皮膚炎の発症制御に関与することを発見しました。FABP3ノックアウトマウスでは、幼体期において皮膚炎症に関与するリンパ球の胸腺での分化、および、皮膚への局在が亢進し、成体期でアレルギー性皮膚炎を引き起こす一因となっていることを見出しました。本研究結果は、胎児期あるいは幼体期に摂取する脂質の量や組成が、成長後のアレルギー性皮膚疾患の発症や増悪に影響する、というDOHaD仮説に基づいた新規の成果です。

本研究成果は、妊娠期の母体における適切な脂質栄養摂取が、子におけるアレルギー疾患の発症の可能性に関与することを示唆しており、将来的に、アレルギー疾患へ の新たな予防・治療戦略を提供できる可能性があります。

                 


Kobayashi et al., Sci Rep, 2020

FABP5はアレルギー性喘息の増悪を制御する

肥満とアレルギー性喘息には関連性があることは示されていますが、そのメカニズムについては未だ明らかにされていない側面が多くあります。

 

今回我々は、FABP5依存的な2型肺胞上皮細胞におけるレチノイン酸の産生制御を介した、2型自然リンパ球(ILC2)の活性化の制御により、アレルギー性喘息の増悪がコントロールされることを見出しました。さらに、高脂肪食を摂取させた肥満マウスの肺ではFABP5の発現が減弱することが明らかとなりました。これが要因となりILC2の活性化を抑制することができず、肥満ではアレルギー性喘息が増悪しやすい可能性を示唆しています。本研究により、肥満症がアレルギー性喘息にもたらす影響の一端を解明することになり、喘息への予防や治療に対する新たな戦略の考案が期待されます。


Kagawa et al., Mol Neurobiol, 2020

脂肪酸結合タンパク質はエピジェネティックに遺伝子発現を制御する

 

 

細胞内脂質代謝異常が精神疾患や腫瘍増殖に関与することが示されていますが、その分子メカニズムは不明です。

 

今回我々は、脳アストロサイトに発現する脂肪酸結合蛋白質 (FABP7) が、細胞核内でATP-citrate lyase (ACLY) と相互作用を持ちアセチルCoAの量を調節すること、様々な遺伝子発現をエピゲノム修飾を介して調節していることを明らかにしました。本研究により、これまで謎であったFABP7による統合失調症や脳腫瘍病態への関与メカニズムの解明が大きく進むことが期待されます。


Kobayashi et al., FEBS J, 2020

B細胞分化における脂肪酸結合タンパク質の役割

 

B細胞の分化系譜における脂肪酸代謝については不明な点が多く残っています。

 

今回我々は、活性化したB細胞の一部の細胞群が脂肪酸結合蛋白質(FABP3)を

発現することを見出しました。またFABP3ノックアウトマウスでは、形質細胞

への分化効率の低下やIgM産生の減弱が認められることを明らかにしました。

今後、FABP3によるB細胞内の脂肪酸制御メカニズムを詳細に検討することで、

自己免疫疾患や感染症に対する病態理解や新たな治療法開発につながることが

期待されます。


Islam et al., Mol Neurobiol, 2019

アストロサイトの脂肪酸結合タンパク質とストレス応答性細胞死の関連

東北大学器官解剖学 研究

 

グリア細胞の外部ストレス応答は、神経変性疾患や精神疾患病態と深い関連がありますが、その分子メカニズムは不明です。


今回我々は、主要なグリア細胞であるアストロサイトに発現する脂肪酸結合タンパク質(FABP7)が、低酸素や低栄養ストレス暴露された際に誘導される細胞死に対して保護的な役割を担っていることを明らかにしました。さらにFABP7による保護作用は、アストロサイト内の脂質滴形成と密接に関連していることがわかりました。今後、FABP7による細胞内脂質滴形成メカニズムを詳細に検討することで、神経疾患に対する病態理解や新たな治療法開発につながることが期待されます。


Kamizato et al., Neuroscience, 2019

アストロサイトの脂肪酸結合タンパク質は脱髄・再髄鞘化過程を制御する

東北大学器官解剖学 研究

ニューロンの脱髄・再髄鞘化のメカニズムには不明な点が多く残っています。

今回我々は、脊髄アストロサイトに発現する脂肪酸結合タンパク質(FABP7)の遺伝子欠損マウスに、実験的脳脊髄炎を誘導し解析を行いました。その結果、本マウスでは、正常マウスに比べて症状の出現が早く、重症化しやすいことがわかりました。さらにFABP7がアストロサイト由来のフィブロネクチン産生を介して再髄鞘化過程を制御している可能性を突き止めました。今後、FABP7や脂質を標的にした脱髄疾患病態の理解が大きく進展することが期待されます。


Yamamoto et al., J Neurosci, 2018

前帯状皮質の抑制性ニューロンにおける脂肪酸結合タンパク質の役割

東北大学器官解剖学 研究

➡プレスリリース

脳内の脂質代謝異常が、精神疾患や高次脳機能に関与することが示されていますが、その分子メカニズムは不明です。

今回我々は、神経細胞に発現する脂肪酸結合タンパク質(FABP3)が、前帯状皮質の抑制性ニューロンに強く発現し、GABAの合成酵素であるGAD67の遺伝情報をエピゲノム修飾を介して調節していること、さらにFABP3欠損マウスの新規探索行動(目新しい物や空間への興味を示す行動)が低下していることを明らかにしました。今後、ヒト統合失調症や自閉症などに対して、FABP3を標的にした創薬やサプリメントの開発につながることが期待されます。


Yasumoto et al., Mol Neurobiol, 2018

グリア細胞の脂肪酸結合蛋白質(FABP7)による視床下部のレプチン応答性の制御

東北大学器官解剖学 研究

脳の視床下部は、血中の様々な栄養物質やホルモンの変化を感知し、内分泌系や自律神経系を介して個体のホメオスタシスを統御する重要なセンターです。

今回我々は、視床下部の弓状核グリア細胞に脂肪酸結合蛋白質(FABP7)が高い発現を示すことを明らかにしました。さらに、FABP7ノックアウトマウスでは、高脂肪食に対する体重増加が抑えられ、視床下部弓状核において、摂食抑制ホルモンであるレプチンに対する応答性が高まっていることを見出しました。本研究成果は、未だ謎が多い摂食応答制御の分子基盤解明に寄与するだけでなく、高脂肪食摂取に伴う肥満や様々な疾患の予防や治療法の開発に大きく役立つことが期待されます。


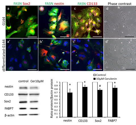
Yasumoto et al., Plos One, 2016

グリオーマ幹細胞における脂肪酸合成酵素による未分化性維持

東北大学器官解剖学 研究

がん細胞の脂質代謝状態は正常細胞と大きく異なっています。脂肪酸合成酵素(fatty acid synthase: FASN)は、細胞内脂肪酸合成の鍵となる酵素で、グリオーマ、乳がん、前立腺がん、大腸がんなどで発現が上昇していますが、その意義については未だ明らかになっていません。

今回我々は、患者由来グリオーマ幹細胞株を用いて、FASNを介したde novo脂肪酸合成が、グリオーマ幹細胞の未分化性維持に関与していることを報告しました。がん幹細胞は、がんの治療効果や予後に深く関わることが知られていますが、グリオーマ幹細胞の脂質代謝と未分化性維持機構との関連性や臨床的意義を更に解明することで、グリオーマに対する新規治療法の開発や、生物学的特性の理解に大きく役立つことが期待されます。


Imai et al., Cerebral Cortex, 2016

大脳皮質形成異常を示すDab1変異マウスに認められる行動異常

東北大学器官解剖学 研究

脳が正常に形成されるためには、発達期に様々な分子が協調的に機能することが必要です。中でもReelin-Dab1シグナルは、小脳皮質の形成に必須であり、小脳形成異常と小脳失調を示すreelerマウスは広く知られています。しかしながら、大脳皮質におけるReelin-Dab1の機能については、未だ明らかになっていません。

今回我々は、Dab1遺伝子を発達期の大脳皮質特異的に欠損させたマウスを樹立し解析を行いました。その結果、Dab1遺伝子を胎生期の大脳皮質で欠損させると、変異マウスの大脳皮質の層構造異常と、情動行動の変化が生じることが明らかになりました。今後、本モデルマウスを用いて、大脳皮質形成メカニズムの解明が期待されるとともに、Reelin-Dab1シグナルとヒト精神疾患病態との関連についての研究が、大きく進展することが期待されます。


Ebrahimi et al., Glia, 2016

大脳皮質アストロサイトに発現するFABP7と神経細胞樹状突起形態との関連

東北大学器官解剖学 研究

神経細胞の形態形成やシナプス活動に、グリア細胞の1つであるアストロサイトが重要な役割を担うことが分かっています。しかしアストロサイトの脂質恒常性の変化が、神経細胞に与える影響や、そのメカニズムについては不明です。

今回我々は、アストロサイトに発現する脂肪酸結合タンパク質(FABP7)の遺伝子ノックアウトマウスの大脳皮質では、神経細胞樹状突起形態に変化が生じていることを明らかにしました。またFABP7欠損アストロサイトの初代培養系を用いた実験から、アストロサイトのFABP7が、神経細胞の興奮性シナプス伝達を、液性因子によって制御している可能性を示しました。新規液性因子の同定や、アストロサイトによる神経シナプス制御メカニズムの解明が期待されます。


Kagawa et al., Glia, 2015

脂肪酸結合タンパク質(FABP7)によるグリア細胞の脂質ラフト機能制御

東北大学器官解剖学 研究

細胞がリガンド刺激を受けると、多くの生理活性物質の受容体は脂質ラフト(カベオラ)に集積し、細胞内に情報を伝達することが知られています。脂質ラフトはコレステロール、スフィンゴ脂質、糖脂質に富んだマイクロドメインであり、その中の一つである “カベオラ”にはカベオリン (caveolin) と呼ばれる膜裏打ち蛋白質が存在します。

今回我々は、アストロサイトのFABP7がcaveolin-1の発現調節を介して脂質ラフトの機能を制御することで、アストロサイトの外部刺激応答に深く関わることを初めて明らかにしました。本研究成果により、アストロサイトにおける脂質ラフトの意義や、これまで謎であったFABP7による神経発達制御や、統合失調症や脳腫瘍病態への関与メカニズムの解明が大きく進むことが期待されます。


Ogata et al., Cell Tissue Res, 2015

γδ型IELの活性化に伴う「自己作用型のDNA断片化」とその後の「DNA修復」

東北大学器官解剖学 研究

我々は先に、マウスに抗CD3抗体を投与すると、十二指腸および空腸の絨毛上皮細胞にDNA断片化と、上皮細胞の剥離が生じることを見出し、本現象に対する腸上皮内リンパ球(IEL)の関与について解析を進めています。

今回我々は、γδ型IELの活性化に伴って、IEL自身に誘導される「自己作用型のDNA断片化」を確認しました。また絨毛上皮細胞と同様にIELでも、断片化DNAを修復する分子群の発現誘導が起きることを明らかにしました。腸上皮傷害過程で認められる絨毛上皮細胞およびIELのDNA修復現象が持つ生理的な意義について、今後更に検討を加えていく予定です。


Miyazaki et al., Am J Pathol, 2014

脂肪酸結合蛋白質(FABP7)はKupffer細胞の貪食能およびサイトカイン産生能を制御する

東北大学器官解剖学 研究

 

Kupffer細胞は肝の常在性マクロファージで、異物や老化細胞の貪食、サイトカイン産生などを通して、脂肪性肝疾患や肝線維化などの疾患病態に重要な役割を担っています。またKupffer細胞は、食事摂取や血液環境によって、大きくその活性を変えることが知られています。

今回我々は、Kupffer細胞に発現する脂肪酸の細胞内シャペロンであるFABP7が、TNFaなどのサイトカイン産生や、スカベンジャー受容体を介した死細胞貪食を調節し、急性肝障害および肝線維化の病態に関与することを明らかにしました。FABP7と脂質代謝に着目したKupffer細胞の活性調節機構の解明により、肝疾患に対する新しい治療アプローチの開発が期待されます。

 


Islam et al., J Nutr, 2014

胎盤栄養膜細胞の脂肪酸取り込みに対する脂肪酸結合蛋白質(FABP3)の関与

東北大学器官解剖学 研究

 

妊娠中の母体栄養は、胎盤の栄養膜細胞を通して胎児に移行します。私たちの器官や細胞の主要構成要素である脂肪酸の胎児への移行メカニズムを解明することは、胎児の発育不全や、代謝および神経疾患などを考えるうえで重要なテーマです。

今回我々は、脂肪酸の細胞内シャペロンであるFABP3が、胎盤の栄養膜細胞に強く発現し、必須脂肪酸であるリノール酸やリノレン酸の胎児移行に重要な役割を担うことを明らかにしました。発達期の脂質栄養に着目した代謝および神経精神疾患の病態解明に向けた重要な成果であると考えています。


Sugiyama et al., J Comp Neurol, 2014

海馬体発生過程に観察される新規の細胞移動帯

東北大学器官解剖学 研究

記憶の形成に必須な海馬体はアンモン角、歯状回と呼ばれる向き合った2つのCの字に配置したニューロン集団によって構成されたユニークな形態をしています。歯状回とアンモン角のニューロンが胎児脳の神経幹細胞から生じた後に分離して、それぞれの構造を作って行く形態形成過程は、これまで不明でした。

今回、我々はそれぞれのニューロン集団の分布を転写因子(Prox1(歯状回)と Math2(アンモン角))の発現を指標に詳細に観察した結果、歯状回を作る細胞(図の紫の細胞)はもっぱら同じ方向(接線方向)に移動するのに対して、Math2陽性ニューロン(図の緑色の細胞)は、いったん歯状回ニューロンとともにCMZと呼ばれる移動帯を作りながら接線移動しますがMath2発現が強くなるに従い、徐々に放射方向に移動の向きを変えて、アンモン角CA3領域を形成することが示唆されました(模式図)。 今回の研究から、混在するニューロンが発生運命に従って異なった移動様式を示すことで、海馬体のような複雑な脳構造が作られることが分かりました。


Ogata et al., Cell Tissue Res, 2014

γδ型IELは「即時反応性防御細胞」であり、活性化後は最終的にその場で死の転帰をたどる

東北大学器官解剖学 研究

我々は先に、マウスに抗CD3抗体を投与すると、十二指腸および空腸の絨毛上皮細胞にDNA断片化を引き起こし、その後上皮細胞の剥離に伴う絨毛の短縮化が生じることを見出しており、その機構についてin vivoで解析しています。

今回我々は、γδ型IELが種々の刺激に迅速に反応し、Granzyme Bを放出し、その後、長期間絨毛内にとどまり続け、最終的には絨毛上皮内で死の転帰をたどることを確認しました。従って、γδ型IELは「易被刺激性で、即時的かつ単発的反応性の防御細胞」であり、生体防御の最前線において「使い捨て」的な役割を担っていると推察されます。


Morihiro et al., Pathol Int, 2013

悪性グリオーマおよびグリオーマ幹細胞における脂肪酸結合タンパク質(FABP)の発現

東北大学器官解剖学 研究

グリオーマの中でも膠芽腫(GB)は最も悪性度が高く、現在のところ有用な診断マーカーや治療法は確立されていません。

本研究では、脂肪酸の細胞内シャペロンである脂肪酸結合タンパク質(FABP7)が、GBに非常に高い発現を示し、その治療抵抗性や予後決定因子として近年注目されているグリオーマ幹細胞のマーカーとなる可能性を示しました。FABP7を標的にしたGBの脂質代謝機構の研究によって、GBに対する新しい診断・治療戦略の開発が期待されます。


Sharifi et al., Cell Tissue Res, 2013

脂肪酸結合タンパク質(FABP)はオリゴデンドロサイト系細胞の分裂・分化過程を制御する

東北大学器官解剖学 研究

オリゴデンドロサイト(OC)はグリア細胞の一つで、神経軸索を包むミエリン(髄鞘)を形成をすることにより、神経伝導効率を高めます。またOCの異常は、神経変性疾患や精神疾患の病態に深く関与しています。

今回我々は、脂肪酸の細胞内シャペロンであるFABP5とFABP7が、OC系列細胞の分化過程で、時間的多様性をもって発現し、その分裂・成熟過程に深く関与することを示しました。OC系細胞における脂質代謝機構の分子メカニズムを解明することにより、神経変性疾患や精神疾患の病態理解が、さらに進むことが期待されます。


Inamura et al., Neurochem Res, 2013

脳低温療法はclaudin-5の局在変化を通して血液脳関門の透過性を上昇させる

血液脳関門は主に脳の微小血管にある内皮細胞によって構成され、これを通過する分子を選択することによって、中枢神経系の細胞を取り巻く環境を、体の他の部位の環境と分ける働きを持っています。 一方で、中枢神経系に作用させたい薬を投与する際、この血液脳関門が障害となることがあります。

本研究では、主に培養脳血管内皮細胞を用いて、冷却により血液脳関門が一時的に開くことを確かめるとともに、血液脳関門を構成する主要分子の一つであるclaudin-5が冷却によって機能の場である細胞膜から細胞質へ移行することを見出しました。本研究によって血液脳関門の制御機構の解明が進むとともに、脳冷却による新たなdrug delivery systemの開発が期待されます。


Ogata et al., Cell Tissue Res, 2013

活性化γδ型IELによる絨毛上皮細胞のDNA断片化誘導は、「パーフォリン非依存性」である

東北大学器官解剖学 研究

腸管には多くのリンパ球(腸上皮細胞間リンパ球:IEL)が存在しています。腸管粘膜において、IELと絨毛上皮細胞との相互作用による生体防御機構への関与について注目されてはいるものの、その詳細については未だ不明な点が多いのが現状です。 我々は先に、マウスに抗CD3抗体を投与すると、十二指腸および空腸の絨毛上皮細胞にDNA断片化を引き起こし、その後上皮細胞の剥離に伴う絨毛の短縮化が生じることを見出しており、その機構についてin vivoで解析しています。

今回我々は、絨毛上皮細胞でのDNA断片化作用が、活性化γδ型IELから放出されたGranzyme Bによるものだが、Perforinは小腸絨毛に存在せず、IELの活性化後でも検出されないことを確認し、この現象がPerforin「非」依存性の機構によるものであることが分かりました。


Sugawara et al., Exp Dermatol, 2012

脂肪酸結合タンパク質FABP5は、皮脂腺細胞の成熟や皮脂の生合成に関与する

東北大学器官解剖学 研究

表皮細胞内・外の脂質環境は、表皮細胞の分化誘導や水バリアなどの機能発現において、重要な 役割を担っています。皮脂腺から分泌される皮脂は、皮膚の保湿という美容的側面以外に、感染症・ 有害物質に対するバリアとしての側面も持っています。しかし皮脂腺細胞の増殖や分化機構、さらには皮脂の主要な成分である脂肪酸の役割については未だ分かっていません。

 

本研究では、分化した皮脂腺細胞に非常に強い発現が見られる表皮型脂肪酸結合タンパクFABP5に着目しました。FABP5欠損マウスでは皮脂腺の大きさが有意に減少する一方、皮脂量は増加し、皮脂を構成する脂質組成にも変化が認められました。さらに皮脂細胞分化に重要な役割を果たす細胞内 レチノイン酸結合タンパク質CRABP2の発現がFABP5欠損マウスで増加していました。これらの結果 から、FABP5は皮脂腺細胞の成熟や皮脂生合成の制御を、レチノイン酸シグナル経路を介して行っていることが示唆されました。FABP5を介した皮脂腺活性の制御に着目することによって、皮脂に関連した美容や感染など研究が 進展することが期待されます。


Adachi et al., Histochem Cell Biol, 2012

脂肪酸結合タンパク質(FABP4)は胸腺上皮細胞が産生するサイトカイン(IL-7)の産生調節に関与する

東北大学器官解剖学 研究

胸腺はT細胞が分化・成熟するために必須の中枢免疫器官であり、その分化環境の構築に重要なのが 様々な液性因子を産生する胸腺上皮細胞です。これまでの研究により、胸腺上皮細胞では脂肪酸結合 タンパクの一つ(FABP5)が発現していることが分かっていましたが、他のFABPの発現やそれらの機能 については不明でした。

本研究では、免疫組織化学的手法により、FABP5に加えてFABP4が一部の胸腺上皮細胞(胸腺ナース 細胞)に発現していることを見出しました。また、強制発現系を用いた実験から、FABP4は飽和脂肪酸で あるステアリン酸に反応してIL-7の産生を亢進させることがわかりました。体内の脂肪酸環境の変化が末梢の免疫機能に大きな影響を及ぼすことが知られていますが、今回の 研究結果によって、胸腺も含めた免疫系全体における脂肪酸とFABPの分子機能の解明が進むことが 期待されます。


Ogawa et al., J Invest Dermatol, 2011

脂肪酸結合タンパク質FABP5は、脂質代謝物13-HODEを介したNFk-Bシグナルを制御することによって、表皮細胞分化に関与する

東北大学器官解剖学 研究

表皮細胞内・外の脂質環境は、表皮細胞の分化誘導や水バリアなどの機能発現において重要な役割を担っています。

本研究では、長鎖不飽和脂肪酸の細胞内シャペロンの1つである表皮型脂肪酸結合タンパク質(FABP5)が、n-6系必須脂肪酸であるリノール酸の表皮細胞への取り込みと、リノール酸代謝産物 13-HODEによるNFk-Bシグナル制御を介して、表皮細胞分化に関与していることを明らかにしました。ドライスキンや乾癬などの病態が、脂肪酸摂取と関連が深いことは古くから知られていますが、 今回の研究結果によって、これらの病態メカニズム解明が大きく進むことが期待されます。


Sharifi et al., Histochem Cell Biol, 2011

脂肪酸結合タンパク質(FABP7)は、大脳皮質グリア瘢痕形成時のアストロサイト分裂に関与する

東北大学器官解剖学 研究

神経外傷に伴うアストロサイトの分裂によって形成されるグリア瘢痕は、中枢神経系の損傷や 変性 疾患の病態に深く関与します。脂肪酸結合タンパク質の一つであるFABP7は、神経幹細胞やアストロ サイトに発現することが知られていましたが、その機能の詳細については不明でした。

本研究では、免疫組織化学法を用いてFABP7が大脳皮質のアストロサイトのみならず、大脳皮質の グリア系幹細胞として注目されているオリゴデンドロサイト前駆細胞にも発現することを明らかに しました。次に、FABP7ノックアウトマウスに対して、グリア系細胞の分裂(グリア瘢痕形成)を促す 皮質損傷モデルを作成し、アストロサイトの数・分裂能を評価したところ、ノックアウトマウスでは 野生型に比べて有意に低下していることが明らかになりました。さらにノックアウトマウス由来の初代 培養アストロサイトでは、分裂能の低下のみならず、オメガ3系脂肪酸の取り込みが低下していることが判明しました。